Developer Guide
- Acknowledgements
- Setting up, getting started
- Design
- Implementation
- Documentation, logging, testing, configuration, dev-ops
- Appendix: Requirements
- Appendix: Instructions for manual testing
- Appendix: Planned Enhancements
Acknowledgements
- This project is based on the AddressBook-Level3 project created by the SE-EDU initiative.
Setting up, getting started
Refer to the guide Setting up and getting started.
Design
.puml files used to create diagrams in this document docs/diagrams folder. Refer to the PlantUML Tutorial at se-edu/guides to learn how to create and edit diagrams.
Architecture

The Architecture Diagram given above explains the high-level design of the App.
Given below is a quick overview of main components and how they interact with each other.
Main components of the architecture
Main (consisting of classes Main and MainApp) is in charge of the app launch and shut down.
- At app launch, it initializes the other components in the correct sequence, and connects them up with each other.
- At shut down, it shuts down the other components and invokes cleanup methods where necessary.
The bulk of the app’s work is done by the following four components:
-
UI: The UI of the App. -
Logic: The command executor. -
Model: Holds the data of the App in memory. -
Storage: Reads data from, and writes data to, the hard disk.
Commons represents a collection of classes used by multiple other components.
How the architecture components interact with each other
The Sequence Diagram below shows how the components interact with each other for the scenario where the user issues the command delete 1.

Each of the four main components (also shown in the diagram above),
- defines its API in an
interfacewith the same name as the Component. - implements its functionality using a concrete
{Component Name}Managerclass which follows the corresponding APIinterfacementioned in the previous point.
For example, the Logic component defines its API in the Logic.java interface and implements its functionality using the LogicManager.java class which follows the Logic interface. Other components interact with a given component through its interface rather than the concrete class (reason: to prevent outside component’s being coupled to the implementation of a component), as illustrated in the (partial) class diagram below.

The sections below give more details of each component.
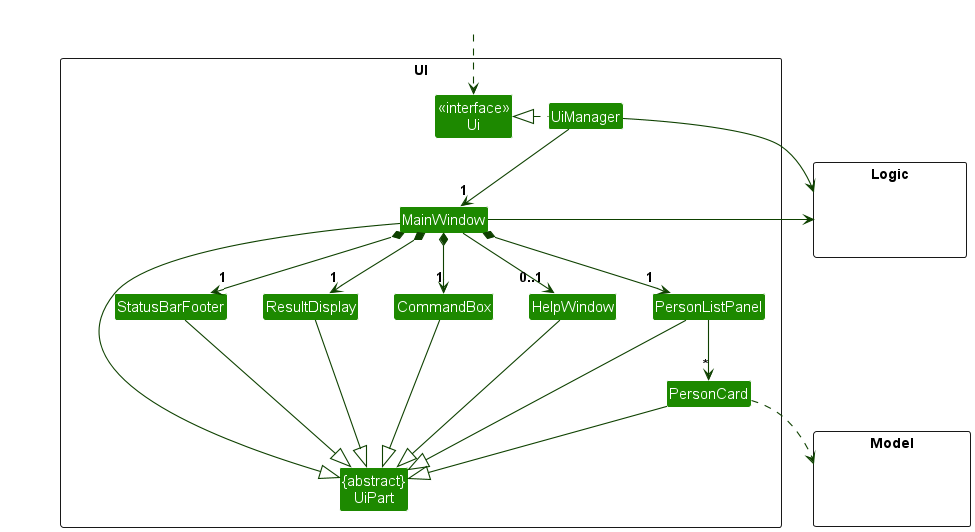
UI component
The API of this component is specified in Ui.java

The UI consists of a MainWindow that is made up of parts e.g.CommandBox, ResultDisplay, PersonListPanel, StatusBarFooter etc. All these, including the MainWindow, inherit from the abstract UiPart class which captures the commonalities between classes that represent parts of the visible GUI.
Inside the ‘MainWindow’, there are three panels ‘PersonListPanel’, ReminderPanel’ and ‘SessionPanel’.
The UI component uses the JavaFx UI framework. The layout of these UI parts are defined in matching .fxml files that are in the src/main/resources/view folder. For example, the layout of the MainWindow is specified in MainWindow.fxml
The UI component,
- executes user commands using the
Logiccomponent. - listens for changes to
Modeldata so that the UI can be updated with the modified data. - keeps a reference to the
Logiccomponent, because theUIrelies on theLogicto execute commands. - depends on some classes in the
Modelcomponent, as it displaysPersonobject residing in theModel. - it displays ‘Reminder’ object residing in the ‘Model’ in a separate tab.
Logic component
API : Logic.java
Here’s a (partial) class diagram of the Logic component:

The sequence diagram below illustrates the interactions within the Logic component, taking execute("delete 1") API call as an example.

DeleteCommandParser should end at the destroy marker (X) but due to a limitation of PlantUML, the lifeline continues till the end of diagram.
How the Logic component works:
- When
Logicis called upon to execute a command, it is passed to anAddressBookParserobject which in turn creates a parser that matches the command (e.g.,DeleteCommandParser) and uses it to parse the command. - This results in a
Commandobject (more precisely, an object of one of its subclasses e.g.,DeleteCommand) which is executed by theLogicManager. - The command can communicate with the
Modelwhen it is executed (e.g. to delete a person).
Note that although this is shown as a single step in the diagram above (for simplicity), in the code it can take several interactions (between the command object and theModel) to achieve. - The result of the command execution is encapsulated as a
CommandResultobject which is returned back fromLogic.
Here are the other classes in Logic (omitted from the class diagram above) that are used for parsing a user command:

How the parsing works:
- When called upon to parse a user command, the
AddressBookParserclass creates anXYZCommandParser(XYZis a placeholder for the specific command name e.g.,AddCommandParser) which uses the other classes shown above to parse the user command and create aXYZCommandobject (e.g.,AddCommand) which theAddressBookParserreturns back as aCommandobject. - All
XYZCommandParserclasses (e.g.,AddCommandParser,DeleteCommandParser, …) inherit from theParserinterface so that they can be treated similarly where possible e.g, during testing.
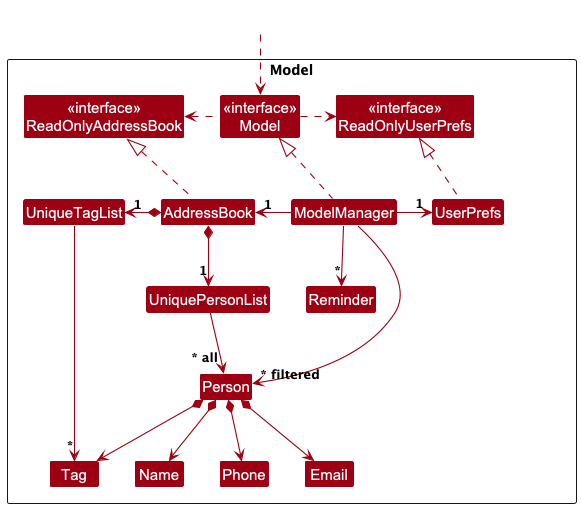
Model component
API : Model.java

The Model component,
- stores the address book data i.e., all
Personobjects (which are contained in aUniquePersonListobject), and allTagobjects (which are contained in aUniqueTagListobject). - stores the currently ‘selected’
PersonandTagobjects (e.g., results of a search query) as a separate filtered list which is exposed to outsiders as an unmodifiableObservableList<Person>andObservableList<Tag>that can be ‘observed’ e.g. the UI can be bound to this list so that the UI automatically updates when the data in the list change. - stores a
UserPrefobject that represents the user’s preferences. This is exposed to the outside as aReadOnlyUserPrefobjects. - does not depend on any of the other three components (as the
Modelrepresents data entities of the domain, they should make sense on their own without depending on other components) - has a
Taglist in theAddressBookwhichPersonreferences. -
AddressBookonly requires oneTagobject per unique tag, instead of eachPersonneeding their ownTagobjects. - stores the list of reminders i.e., ObservableList
object
Storage component
API : Storage.java

The Storage component,
- can save both address book data and user preference data in JSON format, and read them back into corresponding objects.
- inherits from both
AddressBookStorageandUserPrefStorage, which means it can be treated as either one (if only the functionality of only one is needed). - depends on some classes in the
Modelcomponent (because theStoragecomponent’s job is to save/retrieve objects that belong to theModel)
Common classes
Classes used by multiple components are in the seedu.address.commons package.
Implementation
This section describes some noteworthy details on how certain features are implemented.
Command with confirmation
The CommandWithConfirmation interface is designed for commands that require user confirmation before execution.
This ensures that irreversible or sensitive actions prompt the user for explicit approval before proceeding.
-
CommandWithConfirmationis an interface implemented by commands that require confirmation. -
CommandWithConfirmation#showConfirmationDialog()is a default method that prompts the user for confirmation
LogicManager is responsible for identifying and executing confirmation-based commands.
UI handles displaying the confirmation dialog.
Given below is an example usage scenario and how the confirmation mechanism behaves at each step.
Step 1. The user inputs a command that implements CommandWithConfirmation (e.g., clear).
Step 2. LogicManager calls AddressBookParser to parse the command and instantiate it.
Step 3. LogicManager checks if the command requires confirmation (instanceof CommandWithConfirmation).
Step 4. The executeWithConfirmation() method is invoked, triggering showConfirmationDialog().
Step 5. If the user confirms, execute() is called to perform the command.
If the user cancels, the command is aborted, and a message is displayed.
The following sequence diagram illustrates the execution flow of a command requiring confirmation:

This confirmation dialog acts as an extra safeguard, ensuring users are aware of the consequences before executing commands, while undo provides an additional safety net.
Scheduling a Session
The Schedule Command follows a structured sequence to ensure that a session is scheduled properly. Below is an explanation of how the components interact when the user issues the schedule command.
Step 1. LogicManager receives the schedule command and delegates it to the Parser.
Step 2. The Parser tokenizes the command and extracts details such as date, time, and duration, then requests Session to parse them.
Step 3. The Parser creates a Session object with the parsed details and sends it back to LogicManager.
Step 4. LogicManager passes the session to the Model, which checks if the session already exists.
Step 5. If valid, the Model adds the session to the SessionList.
Step 6. LogicManager creates a CommandResult, confirming that the session was successfully scheduled, and returns it to the user.
The following Schedule Sequence Diagram visually represents these interactions.

Undo/redo feature
Proposed Implementation
The undo/redo mechanism is facilitated by AddressBookStateManager. It includes AddressBook with an undo/redo history, stored internally as a states and currentState. Additionally, it implements the following operations:
-
VersionedAddressBook#commit()— Saves the current address book state in its history. -
VersionedAddressBook#undo()— Restores the previous address book state from its history. -
VersionedAddressBook#redo()— Restores a previously undone address book state from its history.
These operations are exposed in the Model interface as AddressBookStateManager#addState(), AddressBookStateManager#undo() and AddressBookStateManager#redo() respectively.
Given below is an example usage scenario and how the undo/redo mechanism behaves at each step.
Step 1. The user launches the application for the first time. The VersionedAddressBook will be initialized with the initial address book state, and the currentState pointing to that single address book state.

Step 2. The user executes delete 5 command to delete the 5th person in the address book. The delete command calls Model#commitAddressBook(), causing the modified state of the address book after the delete 5 command executes to be saved in the AddressBookStateManager, and the currentState is shifted to the newly inserted address book state.

Step 3. The user executes add n/David … to add a new person. The add command also calls AddressBoookStateManager#addState(), causing another modified address book state to be saved into the States.

AddressBookStateManager#addState(), so the address book state will not be saved into the State.
Step 4. The user now decides that adding the person was a mistake, and decides to undo that action by executing the undo command. The undo command will call AddressBookStateManager#undo(), which will shift the currentState once to the left, pointing it to the previous address book state, and restores the address book to that state.

currentState is at index 0, pointing to the initial AddressBook state, then there are no previous AddressBook states to restore. The AddressBookStateManager#canUndoAddressBook() will throw an exception that the undo command will catch. It will then return an error to the user rather
than attempting to perform the undo.
The following sequence diagram shows how an undo operation goes through the Logic component:

UndoCommand should end at the destroy marker (X) but due to a limitation of PlantUML, the lifeline reaches the end of diagram.
The redo command does the opposite — it calls AddressBookStateManager#redo(), which shifts the currentState once to the right, pointing to the previously undone state, and restores the address book to that state.
currentState is at index states.size() - 1, pointing to the latest address book state, then there are no undone AddressBook states to restore. The AddressBookStateManager#redo() throws an exception that the redo command will catch. If so, it will return an error to the user rather than attempting to perform the redo.
Step 5. The user then decides to execute the command list. Commands that do not modify the address book, such as list, will usually not call AddressBookStateManager#addState(), AddressBookStateManager#undo() or AddressBookStateManager#redo(). Thus, the states remains unchanged.

Step 6. The user executes clear, which calls AddressBookStateList#addState(). Since the currentState is not pointing at the end of the states, all address book states after the currentState will be purged. Reason: It no longer makes sense to redo the add n/David … command. This is the behavior that most modern desktop applications follow.

The following activity diagram summarizes what happens when a user executes a new command:

Design considerations:
Aspect: How undo & redo executes:
-
Alternative 1 (current choice): Saves the entire address book.
- Pros: Easy to implement.
- Cons: May have performance issues in terms of memory usage.
-
Alternative 2: Individual command knows how to undo/redo by
itself.
- Pros: Will use less memory (e.g. for
delete, just save the person being deleted). - Cons: We must ensure that the implementation of each individual command are correct.
- Pros: Will use less memory (e.g. for
{more aspects and alternatives to be added}
[Proposed] Data archiving
{Explain here how the data archiving feature will be implemented}
Documentation, logging, testing, configuration, dev-ops
Appendix: Requirements
Team: F09-02
Product Name: EduEase
Product scope
Target user profile: Private home tutors providing one-on-one remote sessions for primary students on math.
- is a tutor managing student contacts
- prefer desktop apps over other types
- can type fast
- prefers typing to mouse interactions
- is reasonably comfortable using CLI apps
Value proposition: EduEase simplifies the management of student contact details, helping private tutors stay organized. It allows them to focus on delivering high-quality teaching while reducing administrative burdens, such as their students’ progress and contacts, thereby enhancing their productivity.
User stories
Priorities: High (must have) - * * *, Medium (nice to have) - * *, Low (unlikely to have) - *
| Priority | As a … | I want to … | So that I can… |
|---|---|---|---|
* * * |
tutor | add new student contacts with details (Eg. name, phone, email, parent/guardian contact, etc.) | keep track of my students easily |
* * * |
tutor | delete student contacts | remove outdated or incorrect contacts |
* * * |
tutor | view a simple list of all my students | quickly find their details |
* * * |
tutor | set reminders for upcoming exams or important dates for each student | prepare appropriate review materials in advance |
* * * |
tutor | create custom tags for students | filter and group them more efficiently |
* * |
tutor | edit existing student contacts | keep student information up to date |
* * |
tutor | add notes about each student’s progress | personalize my lessons |
* * |
tutor | clear all student contacts | remove all contacts quickly |
* * |
tutor | categorize my contacts (Eg. Current students, past students, etc.) | manage them efficiently |
* * |
tutor | manually schedule tutoring sessions | keep track of upcoming classes |
* * |
tutor | view all scheduled sessions in a simple calendar | stay organized |
* * |
tutor | reschedule or cancel a session manually | update my availability |
* * |
tutor | filter my schedule by student | see sessions for a specific student |
* * |
tutor | set recurring sessions for regular students | avoid manually scheduling them every week |
* * |
tutor | undo the last action | recover from mistakes |
* * |
tutor | undoes undo commands | revert undo commands |
* * |
tutor | switch between different tabs | view a different tab |
* |
tutor | manually save my student data as a local file | back up my records |
* |
tutor | write notes after a session | review what was covered |
* |
tutor | mark a session as completed | track my past lessons |
* |
tutor | keep a history of past sessions | refer to them later |
* |
tutor | receive simple local notifications before a session starts | be prepared for it |
* |
tutor | track the payment status of each session | easily manage my income and follow up on any outstanding payments |
* |
tutor | generate a simple progress report for each student | share their improvement or areas that need further attention with parents or guardians |
* |
tutor | add and view teaching resources (Eg. Worksheets, Practice questions, etc.) | quickly access relevant materials during sessions |
* |
tutor | set goals for each student and track their progress towards these goals | provide targeted support and motivation |
* |
tutor | view a summary of my weekly or monthly teaching hours | manage my workload effectively |
* |
tutor | upload and store student assignments or completed work | review them later and track their progress over time |
* |
tutor | quickly message a student or their parent directly from the app | communicate easily about scheduling changes or important updates |
* |
tutor | track the duration of each session | accurately log my teaching hours |
* |
tutor | archive inactive students instead of deleting them | refer to their records later if needed |
* |
tutor | import student contacts from a CSV of Excel file | quickly set up my student database |
{More to be added}
Use Cases
(For all use cases below, the System is the EduEase and the Actor is the user, unless specified otherwise)
Use case: Add a new student contact
MSS
- Tutor enters the command to add a new student with details (name, phone number, email, parent contact).
- EduEase checks if inputs given are valid.
- If all fields are valid, EduEase saves the student contact.
-
EduEase confirms the addition with a success message.
Use case ends.
Extensions
- 2a. Invalid input format.
- 2a1. EduEase displays an appropriate error message and prompts for correction.
Use case resumes at step 1.
- 2a1. EduEase displays an appropriate error message and prompts for correction.
- 2b. Duplicate student detected
- 2b1. EduEase notifies the tutor that the student already exists.
- 2b2. Tutor decides to update existing information or cancel the operation.
Use case resumes at step 2.
Use case: Delete a student contact
MSS
- Tutor enters the command to delete a student by rank.
- EduEase checks if the rank is valid.
- If valid, EduEase deletes the student contact.
-
EduEase confirms the deletion with a success message.
Use case ends.
Extensions
- 2a. The rank does not exist.
- 2a1. EduEase displays an error message.
Use case resumes at step 1.
- 2a1. EduEase displays an error message.
- 2b. A non-integer value is entered.
- 2b1. EduEase prompts for a correct format.
Use case resumes at step 1.
- 2b1. EduEase prompts for a correct format.
Use case: List student contacts
MSS
- Tutor enters the command to list all student contacts.
-
EduEase retrieves and displays a list of students, including their details (name, phone number, email, parent contact, tags).
Use case ends.
Extensions
- 2a. If no students exist.
- 2a1. EduEase displays a message indicating that the list is empty.
Use case ends.
- 2a1. EduEase displays a message indicating that the list is empty.
- 2b. If an invalid command is entered.
- 2b1. EduEase displays an error message.
Use case resumes at step 1.
- 2b1. EduEase displays an error message.
Use case: Set reminders for upcoming exams or important dates
MSS
- Tutor enters the command to set a reminder.
- EduEase validates the input parameters.
- If all parameters are valid, EduEase saves the reminder.
-
EduEase confirms the addition with a success message.
Use case ends.
Extensions
- 2a. If any parameter is missing or invalid or there is additional preamble.
- 2a1. EduEase displays an error message based on the specific issue.
Use case resumes at step 1.
- 2a1. EduEase displays an error message based on the specific issue.
- 2b. If the date is in the past.
- 2b1. EduEase displays an error message based on the date today.
Use case resumes at step 1.
- 2b1. EduEase displays an error message based on the date today.
- 2c. If the student does not exist.
- 2c1. EduEase displays an error message.
Use case resumes at step 1.
- 2c1. EduEase displays an error message.
- 2d. If a duplicate reminder exists.
- 2d1. EduEase notifies the tutor that a similar reminder already exists.
- 2d2. Tutor decides to update existing information or cancel the operation.
Use case resumes at step 1.
Use case: Add tags to student contacts
MSS
- Tutor enters the command to add a student with tags.
- EduEase validates the tag parameters.
- If all parameters are valid, EduEase adds the student with the specified tags.
-
EduEase confirms the addition with a success message.
Use case ends.
Extensions
- 2a. If a tag contains invalid characters or exceeds 25 characters.
- 2a1. EduEase displays an error message based on the specific issue.
Use case resumes at step 1.
- 2a1. EduEase displays an error message based on the specific issue.
- 2b. If more than 5 tags are provided.
- 2b1. EduEase displays an error message.
Use case resumes at step 1.
- 2b1. EduEase displays an error message.
- 2c. If a duplicate tag is entered for the same student.
- 2c1. EduEase does not add the duplicate tag.
Use case resumes at step 1.
- 2c1. EduEase does not add the duplicate tag.
- 2d. If a tag is empty.
- 2d1. EduEase displays an error message.
Use case resumes at step 1.
- 2d1. EduEase displays an error message.
Use case: Set notes for each student
MSS
- Tutor enters the command to set a note.
- EduEase validates the input parameters.
- If all parameters are valid, EduEase saves the note.
-
EduEase confirms the addition with a success message and displays the note.
Use case ends.
Extensions
- 2a. If index parameter is missing or invalid.
- 2a1. EduEase displays an error message based on the specific issue.
Use case resumes at step 1.
- 2a1. EduEase displays an error message based on the specific issue.
- 2b. If the arguments are invalid.
- 2b1. EduEase displays the original note.
Use case resumes at step 3.
- 2b1. EduEase displays the original note.
- 2c. If multiple arguments exist.
- 2c1. EduEase will prioritise appending to the note.
Use case resumes at step 3.
- 2c1. EduEase will prioritise appending to the note.
Use case: Schedule a tutoring session
MSS
- Tutor enters the command to schedule a session.
- EduEase validates the input parameters (student name, subject, date, time, and duration).
- If all parameters are valid, EduEase schedules the session.
-
EduEase confirms the session has been scheduled with a success message, displaying the session details.
Use case ends.
Extensions
- 2a. If a parameter is missing or invalid.
- 2a1. EduEase displays an error message based on the specific issue.
Use case resumes at step 1.
- 2a1. EduEase displays an error message based on the specific issue.
- 2b. If any argument is invalid.
- 2b1. EduEase displays the original session details.
Use case resumes at step 3.
- 2b1. EduEase displays the original session details.
Use case: Edit a scheduled session
MSS
- Tutor enters the command to edit a scheduled session.
- EduEase validates the input parameters (session index, student name, subject, date, time, and duration).
- If all parameters are valid, EduEase updates the scheduled session.
-
EduEase confirms the session has been updated with a success message, displaying the updated session details.
Use case ends.
Extensions
- 2a. If the session index is missing or invalid.
- 2a1. EduEase displays an error message based on the specific issue.
Use case resumes at step 1.
- 2a1. EduEase displays an error message based on the specific issue.
Use case: Cancel a scheduled session
MSS
- Tutor enters the command to cancel a scheduled session.
- EduEase validates the input parameter (session index).
- If the session exists, EduEase cancels the session.
-
EduEase confirms the session has been cancelled with a success message, indicating the session has been removed.
Use case ends.
Extensions
- 2a. If the session index is missing or invalid.
- 2a1. EduEase displays an error message based on the specific issue.
Use case resumes at step 1.
- 2a1. EduEase displays an error message based on the specific issue.
Use case: Undo the last action
MSS
- Tutor enters the command to undo the last action.
- EduEase validates if there is an action to undo.
- If valid, EduEase reverts to the previous state.
-
EduEase confirms the undo with a success message.
Use case ends.
Extensions
- 2a. If there is no action to undo.
- 2a1. EduEase displays an error message.
Use case ends.
- 2a1. EduEase displays an error message.
Use case: Redo the last undone action
MSS
- Tutor enters the command to redo the last undone action.
- EduEase validates if there is an action to redo.
- If valid, EduEase reverts to the next state.
-
EduEase confirms the redo with a success message.
Use case ends.
Extensions
- 2a. If there is no action to redo.
- 2a1. EduEase displays an error message.
Use case ends.
- 2a1. EduEase displays an error message.
Use case: Switch between different tabs
MSS
- Tutor enters the command to switch to a different tab.
- EduEase validates the tab identifier.
- If valid, EduEase switches to the specified tab.
-
EduEase confirms the switch with a success message.
Use case ends.
Extensions
- 2a. If the tab identifier is invalid.
- 2a1. EduEase displays an error message.
Use case ends.
- 2a1. EduEase displays an error message.
Non-Functional Requirements
- Should work on any mainstream OS as long as it has Java
17or above installed. - Should be able to hold up to 1000 persons without a noticeable sluggishness in performance for typical usage.
- A user with above average typing speed for regular English text (i.e. not code, not system admin commands) should be able to accomplish most of the tasks faster using commands than using the mouse.
- The system should respond in less than three seconds.
- The system should allow tutors to complete common tasks (e.g., adding or deleting a contact) with no more than three commands or interactions.
- The interface must provide clear error messages and guidance for invalid inputs, ensuring that new users can recover from errors without external help.
{More to be added}
Glossary
- Mainstream OS: Windows, Linux, Unix, MacOS
- Private contact detail: A contact detail that is not meant to be shared with others
- rank: The position of a student in the list of students
- sluggishness: Slow response time
- tag: A label that can be attached to a student to categorize them
Appendix: Instructions for manual testing
Given below are instructions to test the app manually.
Launch and Shutdown
- Initial launch
- Download the JAR file and copy it into an empty folder.
- Double-click the JAR file.
Expected: Shows the GUI with a set of sample contacts. The window size may not be optimal.
- Saving window preferences
- Resize the window to an optimal size. Move it to a different location. Close the window.
- Re-launch the app by double-clicking the JAR file.
Expected: The most recent window size and location are retained.
- { more test cases … }
Deleting a Person
- Deleting a person while all persons are shown
- Prerequisites: List all persons using the
listcommand. Ensure there are multiple persons. - Test case:
delete 1
Expected: First contact is deleted. Details shown in the status message. Status bar timestamp updated. - Test case:
delete 0
Expected: No person is deleted. Error message shown. Status bar remains unchanged. - Test case:
delete,delete x(where x > list size)
Expected: Error message shown. No changes made.
- Prerequisites: List all persons using the
- { more test cases … }
Adding Notes to a Person
- Viewing an existing note
- Prerequisites: Have at least one person in the address book. View this person using the
listorfindcommand. - Test case:
note 1
Expected: Note of the person is displayed. It will be empty if there are no previous notes.
- Prerequisites: Have at least one person in the address book. View this person using the
- Appending a note
- Prerequisites: Have at least one person in the address book. View this person using the
listorfindcommand. - Test case:
note 1 a/Need help with multiplication
Expected: Note is appended to the first person’s notes. Updated note is displayed.
- Prerequisites: Have at least one person in the address book. View this person using the
- Overwriting a note
- Prerequisites: Have at least one person in the address book. View this person using the
listorfindcommand. - Test case:
note 1 o/Need help with division
Expected: Note is overwritten with the new note. Updated note is displayed.
- Prerequisites: Have at least one person in the address book. View this person using the
- Clearing a note
- Prerequisites: Have at least one person in the address book. View this person using the
listorfindcommand. - Test case:
note 1 c/
Expected: Note is cleared. Empty note is displayed.
- Prerequisites: Have at least one person in the address book. View this person using the
- Appending a note with extra prefixes
- Prerequisites: Have at least one person in the address book. View this person using the
listorfindcommand. - Test case:
note 1 a/Need help with multiplication c/Expected: Note is appended instead of cleared.
- Prerequisites: Have at least one person in the address book. View this person using the
- { more test cases … }
Filtering Contacts by Tags
- Listing all tags added to contacts
- Prerequisites: At least one tag must exist.
- Test case:
tags
Expected: Shows a list of unique tags. Contact list is not shown. Uselistto view all contacts.
- Filtering contacts by a single tag
- Prerequisites: At least one tag must exist.
- Test case:
tags t/TAG
Expected: Shows contacts with the specified tag. If none, displays an empty list.
- Filtering contacts by multiple tags
- Prerequisites: At least two different tags exist.
- Test case:
tags t/TAG1 t/TAG2
Expected: Shows contacts that match the combination of tags.
- { more test cases … }
Listing Student Contacts
- Listing all student contacts
- Prerequisites: At least one student contact exists.
- Test case:
list
Expected: Displays all student contacts. Empty if none exist.
- { more test cases … }
Setting Reminders
- Setting a reminder with valid details
- Test case:
remind n/John Doe d/2025-12-25 t/10:00
Expected: Reminder is set. Success message is displayed.
- Test case:
- Setting a reminder with invalid date
- Test case:
remind n/John Doe d/invalid_date t/10:00
Expected: Error message is displayed indicating invalid date.
- Test case:
- { more test cases … }
Undo the Last Action
- Undoing the last action
- Prerequisites: A previous action has been performed.
- Test case:
undo
Expected: Last action is undone. Success message is displayed.
- Undoing when there is no action to undo
- Test case:
undo
Expected: Error message is displayed indicating no action to undo.
- Test case:
- { more test cases … }
Redo the Last Undone Action
- Redoing the last undone action
- Prerequisites: An undo action has been performed.
- Test case:
redo
Expected: Last undone action is redone. Success message is displayed.
- Redoing when there is no action to redo
- Test case:
redo
Expected: Error message is displayed indicating no action to redo.
- Test case:
- { more test cases … }
Switching Between Tabs
- Switching to a valid tab
- Test case:
switch contacts
Expected: Switches to specified tab. Success message is displayed.
- Test case:
- Switching to an invalid tab
- Test case:
switch invalid_tab
Expected: Error message is displayed indicating invalid tab identifier.
- Test case:
- { more test cases … }
Scheduling a Tutoring Session
- Scheduling with valid details
- Test case:
schedule n/John Doe s/Math d/2025-12-25 t/10:00 dur/1h
Expected: Session is scheduled. Success message is displayed.
- Test case:
- Scheduling with invalid date
- Test case:
schedule n/John Doe s/Math d/invalid_date t/10:00 dur/1h
Expected: Error message indicating invalid date.
- Test case:
- Scheduling with invalid duration
- Test case:
schedule n/John Doe s/Math d/2025-12-25 t/10:00 dur/0h
Expected: Error message indicating invalid duration.
- Test case:
- { more test cases … }
Editing a Scheduled Session
- Editing with valid details
- Prerequisites: A session exists.
- Test case:
schedule edit 1 n/John Doe s/Science d/2025-12-26 t/11:00 dur/2h
Expected: Session is edited. Success message is displayed.
- Editing with invalid index
- Test case:
schedule edit invalid_index n/John Doe s/Science d/2025-12-26 t/11:00 dur/2h
Expected: Error message indicating invalid session index.
- Test case:
- { more test cases … }
Canceling a Scheduled Session
- Canceling with valid index
- Prerequisites: A session exists.
- Test case:
schedule cancel 1
Expected: Session is canceled. Success message is displayed.
- Canceling with invalid index
- Test case:
schedule cancel invalid_index
Expected: Error message indicating invalid session index.
- Test case:
- { more test cases … }
Appendix: Planned Enhancements
Team size: 5
- Persistent reminder storage integration
- Current flaw: Reminders exist only in runtime memory.
- Fix: Save reminders to JSON storage with automated daily expiration checks.
- Contact-reference validation
- Current flaw: remind and session accept non-existent contacts.
- Fix: Add validation check for reminder and session
- Cascade deletion protocol
- Current flaw: Deleting contacts leaves orphaned reminders.
- Fix: Automatic removal of all reminders/schedules linked to deleted contacts.
- Force confirmation in command
- Current flaw: Confirmation is handled via alert popups.
- Fix: Integrate confirmation directly into the command structure, requiring explicit user input (e.g., confirm/) to proceed, removing reliance on alert dialogs.
- Persistent sessions storage integration
- Current flaw: Sessions exist only in runtime memory.
- Fix: Save sessions to JSON storage with automated daily expiration checks.
- Expanding Undo and Redo functionality
- Current flaw: undo and redo commands only work for the contacts tab which may not be very intuitive.
- Fix: Save the reminder and sessions list states to expand the undo and redo command functionalities for the remind and sessions tabs.
- Prevent scheduling edits to past dates
- Current flaw: The schedule edit command unexpectedly allows editing dates to past values.
- Fix: Implement validation to prevent scheduling edits from setting dates in the past.
- Allow same-day session scheduling
- Current flaw: The system currently does not allow scheduling sessions on the same day.
- Fix: Modify the scheduling logic to permit same-day session creation while maintaining relevant constraints.
- Prevent overlapping sessions for the same person
- Current flaw: Sessions can be created with overlapping times for the same person.
- Fix: Implement a validation check to prevent overlapping session times for a single individual.